Каталог запасных частей к технике: KIA Carnival III 2.9 CRDi LX (2012). Панель приборов 1

17
16
16
15
11
9
8
7
5
19
18
18
1
17
14
13
12
10
6
4
3
2
2
1
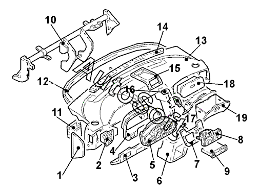
Позиция на иллюстрации | Заводской номер детали | Название детали | |
---|---|---|---|
1 | 8***A | Облицовка панели приборов лев. | |
1 | 8***A | Облицовка панели приборов прав. | |
2 | 9***A | Форсунка воздуховода прав. наружн. | |
2 | 9***A | Форсунка воздуховода лев. наружн. | |
3 | 8***S | Облицовка панели приборов лев. нижн. | |
4 | 8***A | Облицовка панели приборов | |
5 | 9***0 | Комбинация приборов в сборе | |
6 | 8***S | Консоль средн. | |
7 | 8***A | Облицовка панели приборов средн. | |
8 | 9***A | Блок управления отопителем | |
9 | 8***A | Отделение для вещей панели приборов средн. | |
10 | 8***0 | Кронштейн панели приборов | |
11 | 9***0 | Блок предохранителей внутр. | |
12 | 9***0 | Корпус обогревателя | |
13 | 8***A | Панель приборов в сборе | |
14 | 9***A | Форсунка воздуховода отопителя средн. | |
15 | 8***A | Накладка панели приборов средн. | |
16 | 8***A | Накладка панели приборов прав. | |
16 | 8***A | Накладка панели приборов лев. | |
17 | 9***0 | Форсунка воздуховода средн. лев. | |
17 | 9***0 | Форсунка воздуховода средн. прав. | |
18 | 8***S | Облицовка панели приборов прав. | |
18 | 8***A | Ящик вещевой верхн. | |
19 | 8***S | Ящик вещевой |
Содержащиеся в справочниках-каталогах запасные части и детали не предлагаются к продаже, а носят исключительно информационный характер. В демо-версии артикулы (номера деталей) скрыты. Если вы хотите видеть полные оригинальные номера запчастей, вам необходимо зарегистрироваться на нашем сайте и приобрести подписку по интересующей вас конфигурации, после этого вы сможете встроить онлайн-каталоги на ваш сайт или пользоваться ими из личного кабинета нашего сайта. Обращаем ваше внимание на то, что каталоги содержат информацию об оригинальных заводских номерах и названиях запчастей. База по аналогам в данный момент не реализована. Поиска по VIN-номерам в онлайн-каталоге не предусмотрено. Выбор конкретного каталога осуществляется путем открытия нужного типа техники, марки, модели с учетом года выпуска или модификации.