Каталог запасных частей к технике: Mercedes Benz грузовые 409 D (611462) (2012). Ходовая часть 3
14
9
11
11
12
12
13
13
14
9
15
15
20
21
21
22
3
4
10
16
16
17
18
19
1
2
10
4
5
5
6
6
7
7
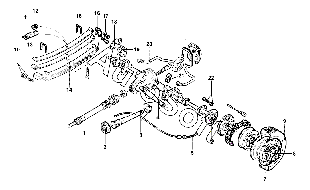
| Позиция на иллюстрации | Заводской номер детали | Название детали | |
|---|---|---|---|
| 1 | 6***2 | Вал карданный задн. | |
| 2 | 6***7 | Демпфер карданного вала | |
| 3 | 6***7 | Вал карданный передн. в сборе | |
| 4 | 6***1 | Амортизатор задн. прав. | |
| 4 | 6***1 | Амортизатор задн. лев. | |
| 5 | 6***5 | Тяга привода тормоза прав. | |
| 5 | 6***5 | Тяга привода тормоза лев. | |
| 6 | 6***1 | Вал привода задн. прав. | |
| 6 | 6***1 | Вал привода задн. лев. | |
| 7 | 6***2 | Диск задн. прав. колеса наружн. | |
| 7 | 6***2 | Диск задн. лев. колеса наружн. | |
| 9 | 1***Q | Шина задн.прав.наружн. | |
| 9 | 1***Q | Шина задн.лев.наружн. | |
| 10 | -***- | К-кт креплений пружины задн. прав. | |
| 10 | -***- | К-кт креплений пружины задн. лев. | |
| 11 | 6***1 | Площадка рессоры прав. верхн. | |
| 11 | 6***1 | Площадка рессоры лев. верхн. | |
| 12 | 6***4 | Буфер задн. прав. | |
| 12 | 6***4 | Буфер задн. лев. | |
| 13 | 6***7 | Скоба крепления задн. прав. рессоры передн. | |
| 13 | 6***7 | Скоба задн. рессоры передн. лев. | |
| 14 | 6***6 | Пружина задн. прав. в сборе | |
| 14 | 6***6 | Пружина задн. лев. в сборе | |
| 15 | 6***7 | Скоба крепления задн. прав. задн. | |
| 15 | 6***7 | Скоба крепления задн. лев. рессоры задн. | |
| 16 | 6***3 | Серьга рессоры задн. прав. | |
| 16 | 6***3 | Серьга рессоры задн. лев. | |
| 17 | -***- | К-кт ремонтный серьги рессоры | |
| 18 | 6***0 | Кронштейн регулятора давления тормозов | |
| 19 | 0***2 | Регулятор давления задн. тормозов | |
| 20 | 6***5 | Стабилизатор задн. | |
| 21 | 6***9 | Штанга задн. стабилизатора прав. | |
| 21 | 6***9 | Штанга задн. стабилизатора лев. | |
| 22 | 3***1 | Болт крепления колеса |
Содержащиеся в справочниках-каталогах запасные части и детали не предлагаются к продаже, а носят исключительно информационный характер. В демо-версии артикулы (номера деталей) скрыты. Если вы хотите видеть полные оригинальные номера запчастей, вам необходимо зарегистрироваться на нашем сайте и приобрести подписку по интересующей вас конфигурации, после этого вы сможете встроить онлайн-каталоги на ваш сайт или пользоваться ими из личного кабинета нашего сайта. Обращаем ваше внимание на то, что каталоги содержат информацию об оригинальных заводских номерах и названиях запчастей. База по аналогам в данный момент не реализована. Поиска по VIN-номерам в онлайн-каталоге не предусмотрено. Выбор конкретного каталога осуществляется путем открытия нужного типа техники, марки, модели с учетом года выпуска или модификации.