Каталог запасных частей к технике: ЧСДМ WL50 (2023). КПП в сборе 1 (370801)

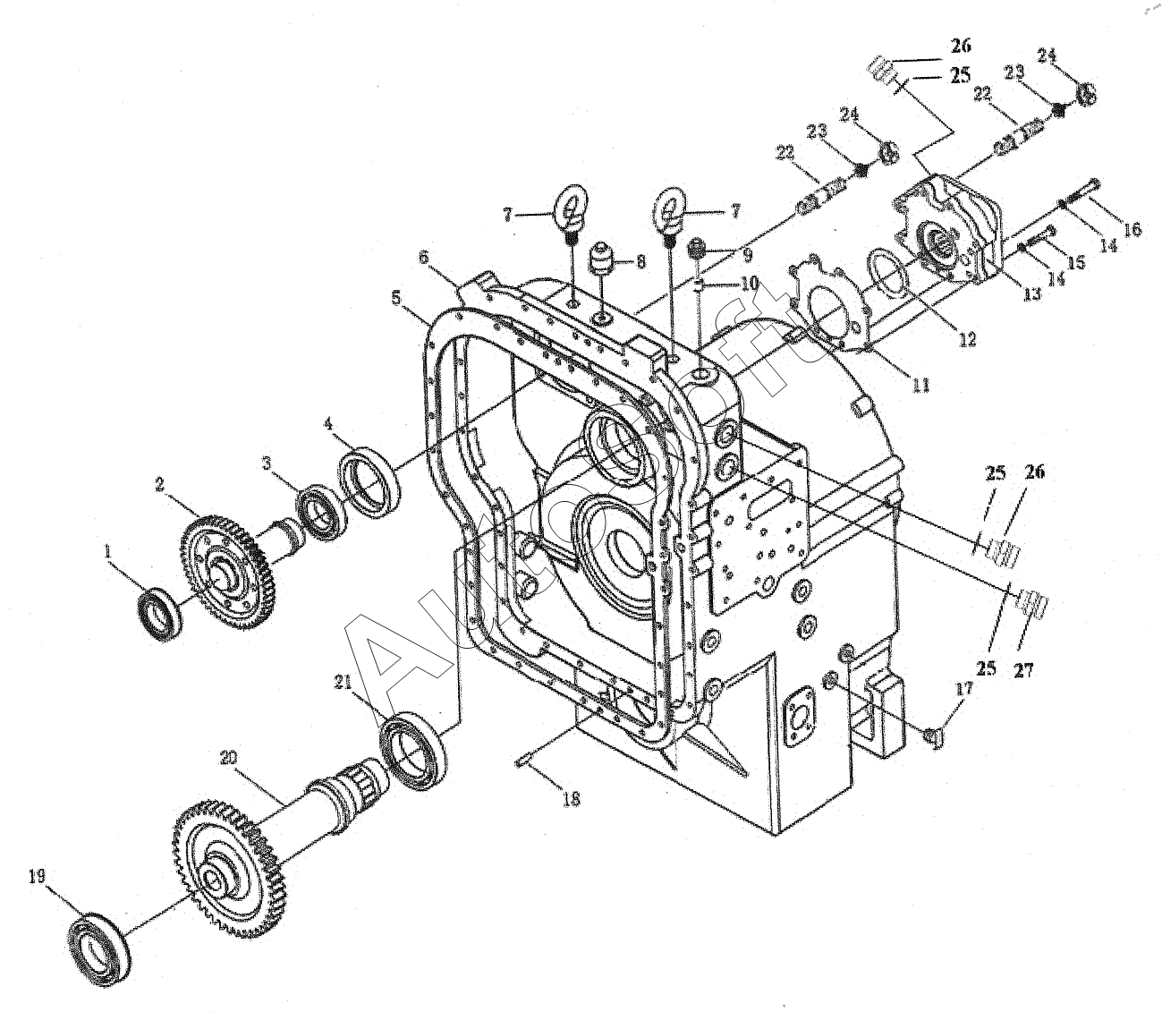
14
14
27
26
26
25
25
25
24
24
23
23
22
22
21
20
19
18
17
16
15
1
13
12
11
10
9
8
7
7
6
5
4
3
2
Позиция на иллюстрации | Заводской номер детали | Название детали | |
---|---|---|---|
1 | G***R | Подшипник | |
2 | B***D | Шестерня | |
3 | G***1 | Подшипник | |
4 | B***A | Посадочное гнездо | |
5 | B***0 | Уплотнительная прокладка | |
6 | B***Y | Кожух | |
7 | 0***5 | Винт-кольцо | |
8 | B***0 | Сапун | |
9 | Y***5 | Пробка | |
10 | B***7 | Заглушка | |
11 | B***7 | Прокладка | |
12 | B***3 | Проставочное кольцо | |
13 | B***0 | Насос КПП | |
14 | 0***0 | Шайба | |
15 | 0***0 | Болт | |
16 | 0***5 | Болт | |
17 | B***2 | Сливная пробка | |
18 | 0***0 | Штифт | |
19 | G***R | Подшипник | |
20 | B***Y | Вал | |
21 | G***2 | Подшипник | |
22 | B***8 | Шпилька | |
23 | 0***3 | Шайба | |
24 | 0***0 | Гайка | |
25 | Y***9 | Шайба | |
26 | Y***S | Соединительная муфта | |
27 | Y***S | Соединительная муфта |
Содержащиеся в справочниках-каталогах запасные части и детали не предлагаются к продаже, а носят исключительно информационный характер. В демо-версии артикулы (номера деталей) скрыты. Если вы хотите видеть полные оригинальные номера запчастей, вам необходимо зарегистрироваться на нашем сайте и приобрести подписку по интересующей вас конфигурации, после этого вы сможете встроить онлайн-каталоги на ваш сайт или пользоваться ими из личного кабинета нашего сайта. Обращаем ваше внимание на то, что каталоги содержат информацию об оригинальных заводских номерах и названиях запчастей. База по аналогам в данный момент не реализована. Поиска по VIN-номерам в онлайн-каталоге не предусмотрено. Выбор конкретного каталога осуществляется путем открытия нужного типа техники, марки, модели с учетом года выпуска или модификации.